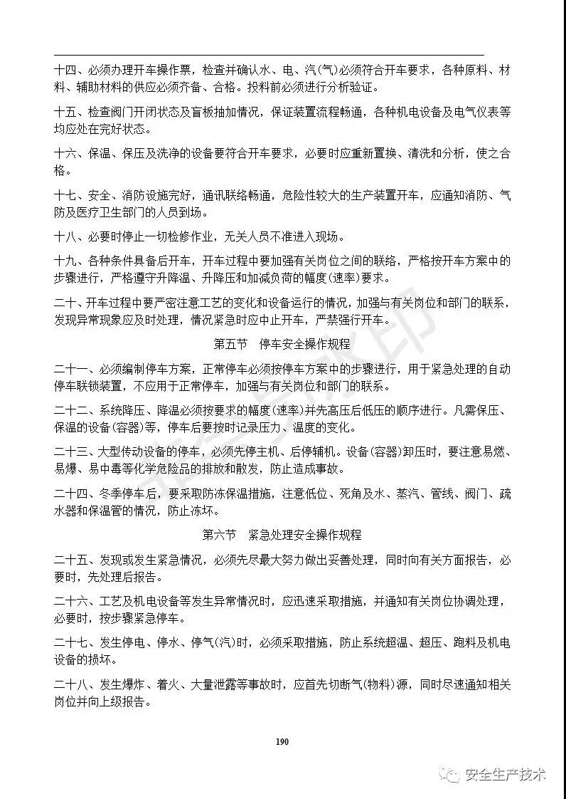
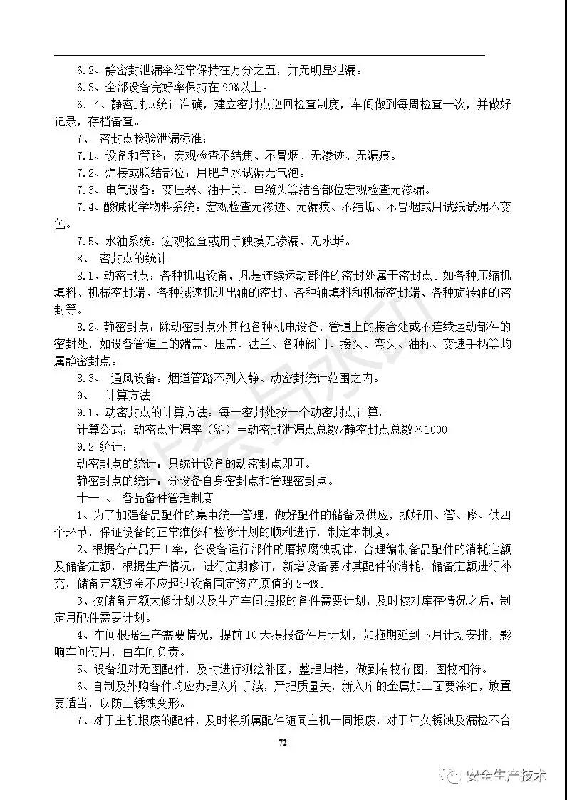
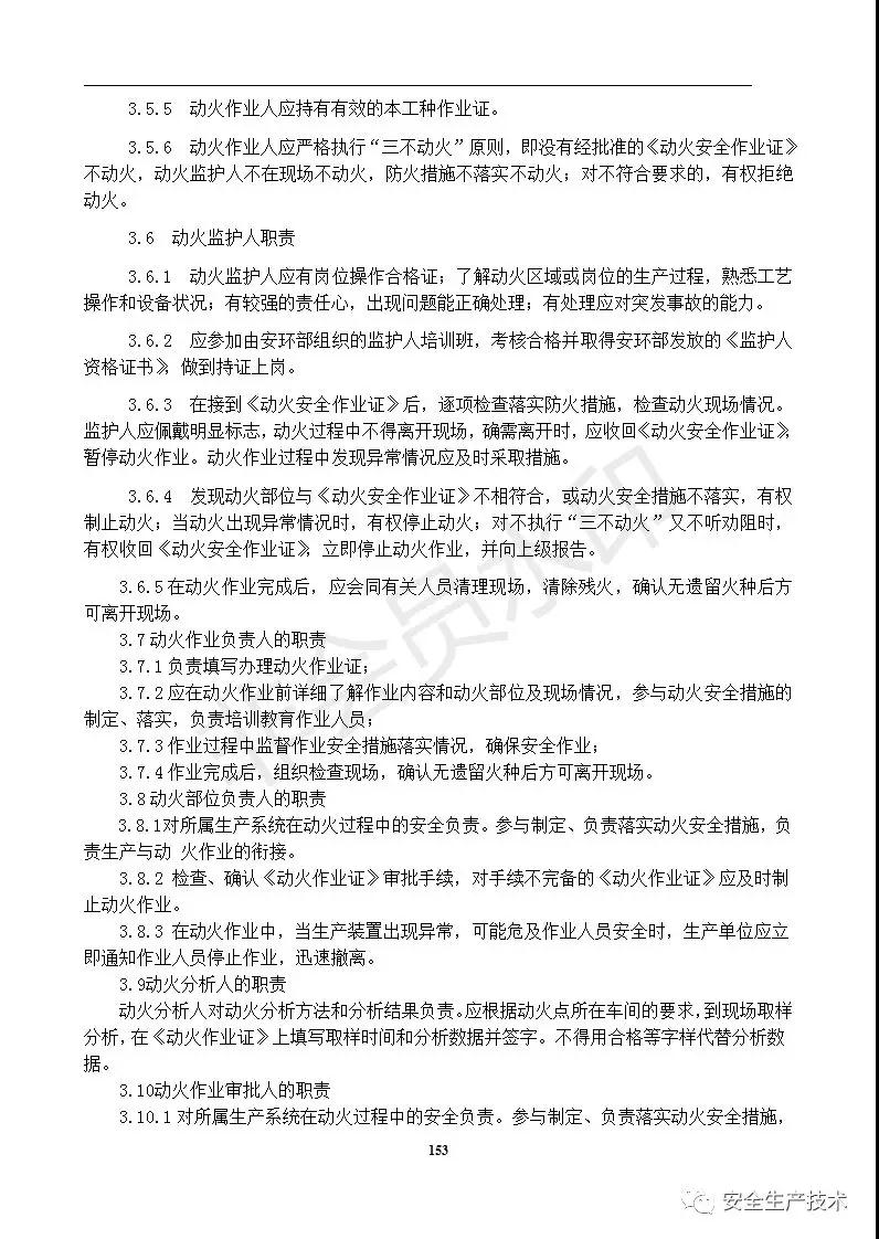
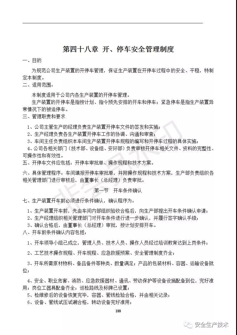
2019版安全生产规章制度汇编
【发表时间:2019-01-07 15:05】 【来源:安全生产技术】
主办单位:威海市再生资源协会
协办单位:威海市12343家政服务网络中心
技术支持:威海兴达信息科技有限公司 电话:12343
备案/许可证编号为:鲁ICP备14015262号
Copyright © 2013-2014 whrr.org.cn All Rights Reserved.
协办单位:威海市12343家政服务网络中心
技术支持:威海兴达信息科技有限公司 电话:12343
备案/许可证编号为:鲁ICP备14015262号
Copyright © 2013-2014 whrr.org.cn All Rights Reserved.